Ανατροπές στον υπολογισμό της φορολογητέας αξίας ακινήτων σε εκτός σχεδίου περιοχές, ή και σε εντός σχεδίου όπου δεν έχει ακόμα εφαρμοστεί το σύστημα Αντικειμενικού Προσδιορισμού Αξιας Ακινήτων (ΑΠΑΑ) φέρνει απόφαση του υπουργού Οικονομικών Κωστή Χατζηδάκη, η οποία εφαρμόζεται άμεσα, από 15 Νοεμβρίου 2024, οπότε και δημοσιεύθηκε στην Εφημερίδα της Κυβερνήσεως.
Η απόφαση καθορίζει νέους όρους και παραμέτρους για τη φορολόγηση των ακινήτων, που σε πολλές περιπτώσεις αλλάζουν το φορολογικό τίμημα, σε μια προσπάθεια ισότιμης αντιμετώπισης της πανσπερμίας των περιπτώσεων που διαπιστώνονται σε όλη την Ελλάδα, για λόγους φορολογικής ισότητας, αλλά και επειδή έχουν δημιουργηθεί νέα δεδομένα μετά την λεπτομερή καταγραφή και πολεοδομική τακτοποίηση χιλιάδων αυθαιρέτων.
Για παράδειγμα, μεταξύ άλλων, στη νέα απόφαση ορίζεται ότι:
1. Για ακίνητα που μεταβιβάζονται, σε εντός σχεδίου αλλά εκτός αντικειμενικού Συστήματος (εκτός ΑΠΑΑ) περιοχές:
• «ο Συντελεστής Αξιοποίησης Οικοπέδου (Σ.Α.Ο.) συμπίπτει με το συντελεστή δόμησης (Σ.Δ.) αυτού. Ωστόσο, αν το οικόπεδο δεσμεύεται από πολεοδομικές ή άλλες διατάξεις ή έχει γίνει στο μεταξύ τροποποίηση των όρων δόμησης της περιοχής, ώστε ο Σ.Δ. που μπορεί ή έχει ήδη πραγματοποιηθεί, συνεπεία τούτου, να είναι διαφορετικός από τον Σ.Α.Ο. που αναγράφεται στους πίνακες τιμών (μικρότερος ή μεγαλύτερος), για τον υπολογισμό της αξίας του οικοπέδου, ως Σ.Α.Ο. λαμβάνεται αυτός που μπορεί ή έχει ήδη πραγματοποιηθεί και όχι εκείνος των πινάκων τιμών.
Η ρύθμιση αυτή δεν εφαρμόζεται όταν υπάρχει δυνατότητα μεταφοράς του συντελεστή δόμησης (Σ.Δ.) σε άλλο ακίνητο καθώς και σε περιοχές όπου ο Σ.Δ. είναι διαφορετικός για κάθε χρήση οικοπέδου, οπότε ως Σ.Α.Ο. λαμβάνεται ο μέσος όρος των Σ.Δ. όλων των χρήσεων.
Ο εφαρμοζόμενος Σ.Δ. αποδεικνύεται με την προσκόμιση του φύλλου της Εφημερίδας της Κυβερνήσεως, στο οποίο έχει δημοσιευθεί το σχετικό Προεδρικό Διάταγμα ή η διοικητική πράξη, ή με βεβαίωση της αρμόδιας Πολεοδομικής Υπηρεσίας, ή με βεβαίωση αρμόδιου μηχανικού.»
• αλλάζει η φορολογική μεταχείριση των ακινήτων που έχουν πρόσοψη σε δρόμους ή ζώνες διαφορετικής αξίας:
Αν το ακίνητο έχει πρόσοψη σε δρόμο, ή σε δρόμους από τον άξονα των οποίων διέρχεται το όριο δύο ή περισσοτέρων κυκλικών ζωνών, ανεξάρτητα αν οι δρόμοι αυτοί αποτελούν όριο δήμων ή κοινοτήτων ή οικισμών, λαμβάνεται η μεγαλύτερη από τις τιμές των ζωνών.
Αν έχει πρόσοψη σε γραμμική ζώνη λαμβάνεται η τιμή της γραμμικής αυτής ζώνης. Σε περίπτωση που έχει προσόψεις σε δύο γραμμικές ζώνες λαμβάνεται η μεγαλύτερη από τις τιμές των ζωνών τούτων.
Αν έχει προσόψεις σε γραμμική και κυκλική ζώνη λαμβάνεται η μεγαλύτερη τιμή. Την τιμή της γραμμικής ζώνης λαμβάνουν μόνο τα ακίνητα που έχουν πρόσοψη (άνοιγμα-πόρτα, παράθυρο ή προθήκη) στο δρόμο στον οποίο αναπτύσσεται η γραμμική ζώνη.
• ειδικά κριτήρια καθορίζουν την αξία σε ακίνητα που «βλέπουν» σε κοινόχρηστους χώρους ή είναι υπόγεια. Συγκεκριμένα, τα ακίνητα που έχουν πρόσοψη αποκλειστικά στον ακάλυπτο χώρο του οικοπέδου, σε αίθριο, σε στοά ή βρίσκονται σε υπόγειο χώρο χωρίς άνοιγμα στο δρόμο, λογίζονται πως δεν ανήκουν στη γραμμική ζώνη. Ως προσόψεις ενός ακινήτου θεωρούνται οι πλευρές του που έχουν άνοιγμα (παράθυρο, πόρτα, ή προθήκη) σε δρόμο, στοά ή στον ακάλυπτο χώρο του οικοπέδου. Προκειμένου για οικόπεδο, ως προσόψεις θεωρούνται οι πλευρές του που συνορεύουν με κοινόχρηστους χώρους.
Επιπλέον, «υπόγειο θεωρείται ο όροφος ή τμήμα ορόφου που χαρακτηρίζεται ως υπόγειο στην αντίστοιχη άδεια της Πολεοδομικής Υπηρεσίας (εγκεκριμένα σχέδια) ή στην πράξη σύστασης οριζόντιας ιδιοκτησίας και γενικά σε κάθε τίτλο κτήσης του» αλλά «σε περίπτωση που δεν υπάρχει κανένα από τα πιο πάνω στοιχεία ο χαρακτηρισμός ενός χώρου ως υπογείου θα πιστοποιείται από την αρμόδια Πολεοδομική Υπηρεσία ή από βεβαίωση αρμόδιου μηχανικού». Στην περίπτωση αυτή «απαιτείται η προσκόμιση των αποδεικτικών στοιχείων σε όλες τις περιπτώσεις υπογείων εκτός των περιπτώσεων που ο υπόγειος χώρος έχει είσοδο αποκλειστικά από το κεντρικό κλιμακοστάσιο ή από εσωτερικό ισόγειο χώρο ή είναι χώρος στάθμευσης αυτοκινήτων. Ημιυπόγειοι χώροι θεωρούνται ισόγειοι, εκτός αν αποδεικνύεται, μετά από προσκόμιση βεβαίωσης της αρμόδιας Πολεοδομικής Υπηρεσίας ή αρμόδιου μηχανικού, ότι αυτοί είναι υπόγειοι»…
• Η παλαιότητα αρχίζει να υπολογίζεται μετά τη συμπλήρωση δύο ετών από την ημερομηνία έκδοσης της οικοδομικής άδειας ή την τελευταία αναθεώρησή της (π.χ. αν εκδόθηκε στις 30.9.1978 η παλαιότητα αρχίζει να υπολογίζεται από 30.9.1980). Αν δεν υπάρχει οικοδομική άδεια, η παλαιότητα υπολογίζεται από την χρονολογία κατασκευής, που αποδεικνύεται με οποιοδήποτε δημόσιο έγγραφο, όπως προγενέστερος τίτλος κτήσης, νομιμοποίηση αυθαιρέτου, έναρξη ηλεκτροδότησης. Επίσης, η παλαιότητα αποδεικνύεται και από την βεβαίωση περαίωσης της διαδικασίας υπαγωγής του ακινήτου στη ρύθμιση αυθαιρέτων, όπως εκδίδεται από το Υπουργείο Περιβάλλοντος και Ενέργειας. Για «τακτοποιημένες» αυθαίρετες κατασκευές σε παραδοσιακό οικισμό, ως χρόνος παλαιότητας του ακινήτου είναι αυτός που αναφέρεται στο φύλλο καταγραφής της δήλωσης ένταξης.
• Ειδικά για τις περιπτώσεις τακτοποίησης ημιυπαιθρίων χώρων και σοφιτών με τον ν. 3843/2010, για την απόδειξη της παλαιότητας, γίνεται δεκτό το έντυπο που φέρει τις σχετικές σφραγίδες από το αρμόδιο πολεοδομικό γραφείο, το οποίο δεν εκδίδεται από κάποια πλατφόρμα του ΤΕΕ.
Άδειες αλλαγής μόνο της χρήσης του κτιρίου ή άδειες ανακαίνισης που δεν θίγουν τον φέροντα οργανισμό του κτιρίου δεν λαμβάνονται υπόψη για τον υπολογισμό της παλαιότητας. Σε περίπτωση που θίγεται ο φέρων οργανισμός του ακινήτου, η παλαιότητα υπολογίζεται δύο χρόνια μετά την ημερομηνία έκδοσης της απαιτούμενης σχετικής άδειας.
Για να εφαρμοσθεί ο συντελεστής παλαιότητας πρέπει το κτίσμα να είναι πλήρως αποπερατωμένο. Αν έχει εκδοθεί άδεια κατεδάφισης η οποία θα πρέπει και να προσκομίζεται, δεν λαμβάνεται υπόψη η αξία του κτίσματος, εάν η κατεδάφισή του γίνει εντός έτους από το χρόνο έκδοσης της άδειας. Αν δεν κατεδαφιστεί μέσα στην προθεσμία αυτή, υποβάλλεται τροποποιητική δήλωση, εντός μηνός από τη λήξη της, άλλως η αρχική δήλωση του φορολογουμένου προς την αρμόδια ΔΟΥ θεωρείται ανακριβής.
Σε περίπτωση που δεν έχει εκδοθεί άδεια κατεδάφισης υπάρχει όμως πρωτόκολλο κατεδάφισης, το οποίο θα πρέπει επίσης να προσκομίζεται, το κτίσμα δεν λαμβάνεται υπόψη κατά τον υπολογισμό της αξίας του όλου ακινήτου. Αν το κτίσμα δεν κατεδαφιστεί εντός μηνός από την υποβολή της δήλωσης, ο φορολογούμενος υπο-χρεούται να υποβάλει τροποποιητική δήλωση.
Κτίσμα ή τμήμα κτίσματος (αφορά και παλαιά ή ημι-κατεστραμμένα ή ακόμη και διατηρητέα) που στερείται στέγης, δε λαμβάνεται υπόψη κατά τον υπολογισμό της αξίας του ακινήτου, κατά την έκταση και τον όροφο που δεν έχει στέγη, εφόσον η αφαίρεση της στέγης οφείλεται σε καταστροφή και δεν περιλαμβάνεται στο πλαίσιο εργασιών επισκευής.
Σε περίπτωση επέκτασης υπάρχοντος κτίσματος η παλαιότητα υπολογίζεται χωριστά για κάθε τμήμα, ανάλογα με το χρόνο κατασκευής του, που αποδεικνύεται κατά τα ανωτέρω.»
• Σε περίπτωση που ο Συντελεστής Εκμετάλλευσης Ισογείου (Κ) μειωμένος κατά ποσοστό δέκα τοις εκατό (10%) δεν μπορεί να πραγματοποιηθεί λόγω ειδικών συνθηκών (π.χ. σχήματος οικοπέδου, πρασιών, ή άλλων περιορισμών) τότε ως Συντελεστής Εκμετάλλευσης Ισογείου λαμβάνεται το μέγιστο δυνάμενο να πραγματοποιηθεί ποσοστό κάλυψης ισογείου. Το ποσοστό αυτό βεβαιώνεται από την αρμόδια Πολεοδομική Υπηρεσία ή από βεβαίωση αρμόδιου μηχανικού.
2. Για τον υπολογισμό της αξίας γης σε εκτός σχεδίου πόλης και οικισμούς περιοχές που δεν έχουν ειδικούς όρους δόμησης αλλά ισχύει το σύστημα αντικειμενικού προσδιορισμού:
• Αν πρόκειται για αγροτεμάχιο επί του οποίου έχει συσταθεί δικαίωμα πραγματικής δουλείας ή περιορισμένης προσωπικής δουλείας, εφαρμόζεται συντελεστής δέκα πέντε τοις εκατό (15%) επί της αξίας ισοδύναμης επιφάνειας αγροτεμαχίου που προσδιορίζεται σύμφωνα με τις διατάξεις της παρούσας.
• Για κοινόκτητο ακάλυπτο χώρο αγροτεμαχίου επί του οποίου έχει συσταθεί δικαίωμα αποκλειστικής χρήσης, εφαρμόζεται συντελεστής δέκα πέντε τοις εκατό (15%) επί της αξίας ισοδύναμης επιφάνειας αγροτεμαχίου.
• Αν το δικαίωμα της πραγματικής δουλείας ή της περιορισμένης προσωπικής δουλείας ή της αποκλειστικής χρήσης, ανήκει σε δύο ή περισσότερες ιδιοκτησίες, τότε η αξία επιμερίζεται ανάλογα με τον αριθμό αυτών. Στις περιπτώσεις αυτές, εφαρμόζεται κατά περίπτωση και ο συντελεστής συνιδιοκτησίας.
Ολόκληρη η απόφαση (Αριθμ. 138311 ΕΞ 2024 – ΦΕΚ Β’ 6326/15.11.2024) έχει ως εξής:
Ο ΥΠΟΥΡΓΟΣ ΚΑΙ Ο ΥΦΥΠΟΥΡΓΟΣ
ΕΘΝΙΚΗΣ ΟΙΚΟΝΟΜΙΑΣ ΚΑΙ ΟΙΚΟΝΟΜΙΚΩΝ
(…..)
αποφασίζουμε:
Α. Την τροποποίηση της υπό στοιχεία 1067780/82/Γ0013/09.06.1994 (ΠΟΛ.1149) απόφασης του Υπουργού Οικονομικών «Τροποποίηση, βελτίωση και κωδικοποίηση των διατάξεων που αφορούν τη φορολογητέα αξία μεταβιβαζομένων με οποιαδήποτε αιτία ακινήτων εντός σχεδίου, κατά το αντικειμενικό σύστημα» (Β’ 549), όπως ισχύει, ως εξής:
1) Η παρ. 3 του άρθρου 1 της ως άνω απόφασης αντικαθίσταται ως εξής:
«3. Συντελεστής Αξιοποίησης Οικοπέδου (Σ.Α.Ο.). Είναι ο συντελεστής που εκφράζει τη δυνατότητα οικοδομικής εκμετάλλευσης του οικοπέδου και συμπίπτει με το συντελεστή δόμησης (Σ.Δ.) αυτού. Ο Σ.Α.Ο. συμβολίζεται με λατινικούς αριθμούς και απεικονίζεται στους χάρτες του Υπουργείου Εθνικής Οικονομίας και Οικονομικών με συνεχή μπλε ή μαύρη γραμμή ή με χρώμα το οποίο περιορίζεται περιμετρικά με μαύρη συνεχή γραμμή και αναγράφεται με λατινικούς και αραβικούς αριθμούς στους πίνακες τιμών. Μετά την έκδοση της παρούσας, οι ως άνω αποτυπώσεις παραμένουν σε ισχύ, αλλά κατά την απεικόνιση σε νέους χάρτες και την αναγραφή σε νέους πίνακες τιμών εφεξής, ο Σ.Α.Ο. αναγράφεται με αραβικούς αριθμούς και απεικονίζεται με συνεχή μπλε γραμμή.
Αν το οικόπεδο δεσμεύεται από πολεοδομικές ή άλλες διατάξεις ή έχει γίνει στο μεταξύ τροποποίηση των όρων δόμησης της περιοχής, ώστε ο Σ.Δ. που μπορεί ή έχει ήδη πραγματοποιηθεί, συνεπεία τούτου, να είναι διαφορετικός από τον Σ.Α.Ο. που αναγράφεται στους πίνακες τιμών (μικρότερος ή μεγαλύτερος), για τον υπολογισμό της αξίας του οικοπέδου, ως Σ.Α.Ο. λαμβάνεται αυτός που μπορεί ή έχει ήδη πραγματοποιηθεί και όχι εκείνος των πινάκων τιμών. Η ρύθμιση αυτή δεν εφαρμόζεται όταν υπάρχει δυνατότητα μεταφοράς του συντελεστή δόμησης (Σ.Δ.) σε άλλο ακίνητο καθώς και σε περιοχές όπου ο Σ.Δ. είναι διαφορετικός για κάθε χρήση οικοπέδου, οπότε ως Σ.Α.Ο. λαμβάνεται ο μέσος όρος των Σ.Δ. όλων των χρήσεων. Ο εφαρμοζόμενος Σ.Δ. αποδεικνύεται με την προσκόμιση του φύλλου της Εφημερίδας της Κυβερνήσεως, στο οποίο έχει δημοσιευθεί το σχετικό Προεδρικό Διάταγμα ή η διοικητική πράξη, ή με βεβαίωση της αρμόδιας Πολεοδομικής Υπηρεσίας, ή με βεβαίωση αρμόδιου μηχανικού.»
2) Η παρ. 3 του άρθρου 2 της ως άνω απόφασης αντικαθίσταται ως εξής:
«3. Αν το ακίνητο του οποίου πρέπει να προσδιοριστεί η φορολογητέα αξία έχει πρόσοψη σε δρόμο, ή σε δρόμους από τον άξονα των οποίων διέρχεται το όριο δύο ή περισσοτέρων κυκλικών ζωνών, ανεξάρτητα αν οι δρόμοι αυτοί αποτελούν όριο δήμων ή κοινοτήτων ή οικισμών, λαμβάνεται η μεγαλύτερη από τις τιμές των ζωνών. Αν έχει πρόσοψη σε γραμμική ζώνη λαμβάνεται η τιμή της γραμμικής αυτής ζώνης. Σε περίπτωση που έχει προσόψεις σε δύο γραμμικές ζώνες λαμβάνεται η μεγαλύτερη από τις τιμές των ζωνών τούτων. Αν έχει προσόψεις σε γραμμική και κυκλική ζώνη λαμβάνεται η μεγαλύτερη τιμή. Την τιμή της γραμμικής ζώνης λαμβάνουν μόνο τα ακίνητα που έχουν πρόσοψη (άνοιγμα-πόρτα, παράθυρο ή προθήκη) στο δρόμο στον οποίο αναπτύσσεται η γραμμική ζώνη.
Ακίνητα που έχουν πρόσοψη στον ακάλυπτο χώρο του οικοπέδου, ο οποίος εκτείνεται έως τον δρόμο, την πλατεία ή άλλο κοινόχρηστο χώρο, χωρίς να μεσολαβεί έτερη ιδιοκτησία ή κτίσμα στην στάθμη του εν λόγω ακινήτου, θεωρείται ότι έχουν πρόσοψη στον δρόμο, την πλατεία ή τον κοινόχρηστο χώρο και λαμβάνουν την τιμή της γραμμικής ζώνης, εφόσον εκεί αναπτύσσεται γραμμική ζώνη.
Ειδικά τα ακίνητα που έχουν πρόσοψη αποκλειστικά στον ακάλυπτο χώρο του οικοπέδου (όπου μεταξύ του ακάλυπτου χώρου και του δρόμου, της πλατείας ή άλλου κοινόχρηστου χώρου, παρεμβάλλεται άλλη ιδιοκτησία ή κτίσμα στην στάθμη του εν λόγω ακινήτου), σε αίθριο, σε στοά ή βρίσκονται σε υπόγειο χώρο χωρίς άνοιγμα στο δρόμο, θεωρείται ότι δεν έχουν πρόσοψη στον δρόμο, την πλατεία ή τον κοινόχρηστο χώρο και δεν λαμβάνουν την τιμή της γραμμικής ζώνης, εφόσον εκεί αναπτύσσεται γραμμική ζώνη.
Ως προσόψεις ενός ακινήτου θεωρούνται οι πλευρές του που έχουν άνοιγμα (παράθυρο, πόρτα, ή προθήκη) σε δρόμο, στοά ή στον ακάλυπτο χώρο του οικοπέδου. Διευκρινίζεται ότι ειδικά όσον αφορά τα υπόγεια, που η οροφή τους βρίσκεται κάτω ή μέχρι την επιφάνεια του εδάφους, η ύπαρξη τυχόν φεγγίτη σε αυτά, δεν λογίζεται ως άνοιγμα. Κατά τα λοιπά, για τις προσόψεις των υπογείων, ισχύουν οι διατάξεις της παρούσας.
Προκειμένου για οικόπεδο, ως προσόψεις θεωρούνται οι πλευρές του που συνορεύουν με κοινόχρηστους χώρους.»
3) Η παρ. 6 του άρθρου 2 της ως άνω απόφασης αντικαθίσταται ως εξής:
«6. Υπόγειο θεωρείται ο όροφος ή τμήμα ορόφου που χαρακτηρίζεται ως υπόγειο στην αντίστοιχη άδεια της Πολεοδομικής Υπηρεσίας (εγκεκριμένα σχέδια) ή στην πράξη σύστασης οριζόντιας ιδιοκτησίας και γενικά σε κάθε τίτλο κτήσης του.
Σε περίπτωση που δεν υπάρχει κανένα από τα πιο πάνω στοιχεία ο χαρακτηρισμός ενός χώρου ως υπογείου θα πιστοποιείται από την αρμόδια Πολεοδομική Υπηρεσία ή από βεβαίωση αρμόδιου μηχανικού. Απαιτείται η προσκόμιση των αποδεικτικών στοιχείων σε όλες τις περιπτώσεις υπογείων εκτός των περιπτώσεων που ο υπόγειος χώρος έχει είσοδο αποκλειστικά από το κεντρικό κλιμακοστάσιο ή από εσωτερικό ισόγειο χώρο ή είναι χώρος στάθμευσης αυτοκινήτων.
Ημιυπόγειοι χώροι θεωρούνται ισόγειοι, εκτός αν αποδεικνύεται, μετά από προσκόμιση βεβαίωσης της αρμόδιας Πολεοδομικής Υπηρεσίας ή αρμόδιου μηχανικού, ότι αυτοί είναι υπόγειοι».
4) Η παρ. 20 του άρθρου 2 της ως άνω απόφασης αντικαθίσταται ως εξής:
«20. Η παλαιότητα αρχίζει να υπολογίζεται μετά τη συμπλήρωση δύο ετών από την ημερομηνία έκδοσης της οικοδομικής άδειας ή την τελευταία αναθεώρησή της (π.χ. αν εκδόθηκε στις 30.9.1978 η παλαιότητα αρχίζει να υπολογίζεται από 30.9.1980) και εκφράζεται σε ακέραιο αριθμό ετών, με την παραδοχή ότι χρονικό διάστημα μικρότερο του εξαμήνου δεν λαμβάνεται υπόψη, ενώ μεγαλύτερο λογίζεται ως έτος. Αν δεν υπάρχει οικοδομική άδεια, η παλαιότητα υπολογίζεται από την χρονολογία κατασκευής, που αποδεικνύεται με οποιοδήποτε δημόσιο έγγραφο, όπως προγενέστερος τίτλος κτήσης, νομιμοποίηση αυθαιρέτου, έναρξη ηλεκτροδότησης. Επίσης, η παλαιότητα αποδεικνύεται και από την βεβαίωση περαίωσης της διαδικασίας υπαγωγής του ακινήτου στις ισχύουσες κατά την έκδοση της βεβαίωσης διατάξεις περί ρύθμισης αυθαιρέτων, όπως εκδίδεται από το σχετικό πληροφοριακό σύστημα του Υπουργείου Περιβάλλοντος και Ενέργειας, συνοδευόμενη από το αντίστοιχο φύλλο καταγραφής. Όσον αφορά τις τακτοποιούμενες επιφάνειες ακινήτων πέρα από τη βεβαίωση περαίωσης της διαδικασίας υπαγωγής του ακινήτου στις ισχύουσες κατά την έκδοση της βεβαίωσης διατάξεις περί ρύθμισης αυθαιρέτων, γίνονται επίσης δεκτά για την απόδειξη της παλαιότητας, (i) τα όμοιου χαρακτήρα εκδιδόμενα έντυπα από το σχετικό πληροφοριακό σύστημα του Υπουργείου Περιβάλλοντος και Ενέργειας των ν. 4014/2011,4178/2013 και 4495/2017 της οριστικής υπαγωγής συνοδευόμενη από το αντίστοιχο φύλλο καταγραφής και (ii) το έντυπο που εκδίδεται από το σύστημα για τα νομίμως προϋφιστάμενα του 1955 κτίρια, όπως κατάσταση δήλωσης περαιωμένη, συνοδευόμενη από το αντίστοιχο φύλλο καταγραφής (εάν αυτό εκδίδεται).
Για αυθαίρετες κατασκευές σε παραδοσιακό οικισμό του άρθρου 116 ν. 4495/2017, εφόσον (i) έχει καταβληθεί το 30% του ειδικού προστίμου και (¡¡) έχει εκδοθεί πιστοποιητικό πληρότητας ταυτότητας κτιρίου, ως χρόνος παλαιότητας του ακινήτου είναι αυτός που αναφέρεται στο φύλλο καταγραφής της δήλωσης ένταξης.
Στις περιπτώσεις των τριών προηγούμενων εδαφίων, για τον υπολογισμό της παλαιότητας λαμβάνεται υπόψη η καταληκτική ημερομηνία του διαστήματος που αναγράφεται στο πεδίο παλαιότητας του αντίστοιχου φύλλου καταγραφής.
Ειδικά για τις περιπτώσεις τακτοποίησης ημιυπαιθρίων χώρων και σοφιτών με τον ν. 3843/2010, για την απόδειξη της παλαιότητας, γίνεται δεκτό το έντυπο που φέρει τις σχετικές σφραγίδες από το αρμόδιο πολεοδομικό γραφείο, το οποίο δεν εκδίδεται από κάποια πλατφόρμα του ΤΕΕ.
Άδειες αλλαγής μόνο της χρήσης του κτιρίου ή άδειες ανακαίνισης που δεν θίγουν τον φέροντα οργανισμό του κτιρίου δεν λαμβάνονται υπόψη για τον υπολογισμό της παλαιότητας. Σε περίπτωση που θίγεται ο φέρων οργανισμός του ακινήτου, η παλαιότητα υπολογίζεται δύο χρόνια μετά την ημερομηνία έκδοσης της απαιτούμενης σχετικής άδειας.
Για να εφαρμοσθεί ο συντελεστής παλαιότητας πρέπει το κτίσμα να είναι πλήρως αποπερατωμένο.
Αν έχει εκδοθεί άδεια κατεδάφισης η οποία θα πρέπει και να προσκομίζεται, δεν λαμβάνεται υπόψη η αξία του κτίσματος, εάν η κατεδάφισή του γίνει εντός έτους από το χρόνο έκδοσης της άδειας. Αν δεν κατεδαφιστεί μέσα στην προθεσμία αυτή, υποβάλλεται τροποποιητική δήλωση, εντός μηνός από τη λήξη της, άλλως η αρχική δήλωση του φορολογουμένου προς την αρμόδια ΔΟΥ θεωρείται ανακριβής.
Σε περίπτωση που δεν έχει εκδοθεί άδεια κατεδάφισης υπάρχει όμως πρωτόκολλο κατεδάφισης, το οποίο θα πρέπει επίσης να προσκομίζεται, το κτίσμα δεν λαμβάνεται υπόψη κατά τον υπολογισμό της αξίας του όλου ακινήτου. Αν το κτίσμα δεν κατεδαφιστεί εντός μηνός από την υποβολή της δήλωσης, ο φορολογούμενος υποχρεούται να υποβάλει τροποποιητική δήλωση.
Κτίσμα ή τμήμα κτίσματος (αφορά και παλαιά ή ημι-κατεστραμμένα ή ακόμη και διατηρητέα) που στερείται στέγης, δε λαμβάνεται υπόψη κατά τον υπολογισμό της αξίας του ακινήτου, κατά την έκταση και τον όροφο που δεν έχει στέγη, εφόσον η αφαίρεση της στέγης οφείλεται σε καταστροφή και δεν περιλαμβάνεται στο πλαίσιο εργασιών επισκευής.
Σε περίπτωση επέκτασης υπάρχοντος κτίσματος η παλαιότητα υπολογίζεται χωριστά για κάθε τμήμα, ανάλογα με το χρόνο κατασκευής του, που αποδεικνύεται κατά τα ανωτέρω.»
5) Η παρ. 22 του άρθρου 2 της ως άνω απόφασης αντικαθίσταται ως εξής:
«22. Για να θεωρηθεί ότι ένα ακίνητο ή τμήμα του είναι απαλλοτριωτέο απαιτείται πρόσφατο έγγραφο από την αρχή που κήρυξε την απαλλοτρίωση, από το οποίο να προκύπτει:
α) Ότι έχει κηρυχθεί η απαλλοτρίωση (πράξη κήρυξης της απαλλοτρίωσης και Φ.Ε.Κ. στο οποίο έχει δημοσιευθεί).
β) Ότι η απαλλοτρίωση δεν έχει ανακληθεί και
γ) Η επιφάνεια των απαλλοτριωτέων τμημάτων.
Σε απαλλοτριωτέο ακίνητο που έχει χαρακτηρισθεί και ως διατηρητέο, εφαρμόζεται μόνο ο συντελεστής του διατηρητέου. Αν απαλλοτριώνεται τμήμα μόνο του ακινήτου ο προσδιορισμός της αξίας γίνεται χωριστά για το απαλλοτριωτέο τμήμα για το οποίο δεν ισχύουν οι συντελεστές πρόσοψης και το κριτήριο βάθους και χωριστά για το υπόλοιπο τμήμα. Διευκρινίζεται ότι, εφόσον μετά την απαλλοτρίωση το κτίσμα που απομένει δεν μπορεί στατικά, κατά τη βεβαίωση της αρμόδιας Πολεοδομικής Υπηρεσίας ή αρμόδιου μηχανικού, να θεωρηθεί αυτοτελής οικοδομή και είναι στατικά ανεπαρκές θεωρείται και αυτό απαλλοτριωτέο και εφαρμόζεται ο αντίστοιχος μειωτικός συντελεστής.
Αν το εναπομένον τμήμα του κτίσματος μετά την απαλλοτρίωση είναι μικρότερο του 50% της συνολικής επιφάνειας των κτισμάτων και μικρότερο των 50 τ.μ. ανά όροφο, εφαρμόζεται και για αυτό ο συντελεστής του απαλλοτριωτέου.»
6) Η παρ. 3 του άρθρου 5 της ως άνω απόφασης αντικαθίσταται ως εξής:
«3. Συντελεστής Αξιοποίησης Οικοπέδου (Σ.Α.Ο.)
Οι συντελεστές αξιοποίησης οικοπέδου (Σ.Α.Ο.), που αναγράφονται στους πίνακες τιμών ταυτίζονται με τους συντελεστές δόμησης (Σ.Δ.). Αν όμως το οικόπεδο δεσμεύεται από πολεοδομικές ή άλλες διατάξεις ή έχει γίνει στο μεταξύ τροποποίηση των όρων δόμησης της περιοχής, ώστε ο Σ.Δ. που μπορεί ή έχει ήδη πραγματοποιηθεί, συνεπεία τούτου, να είναι διαφορετικός από το Σ.Α.Ο. που αναγράφεται στους πίνακες τιμών (μικρότερος ή μεγαλύτερος), για τον υπολογισμό της αξίας του οικοπέδου, ως Σ.Α.Ο. λαμβάνεται αυτός που μπορεί ή έχει ήδη πραγματοποιηθεί και όχι εκείνος των πινάκων τιμών. Η ρύθμιση αυτή δεν εφαρμόζεται όταν υπάρχει δυνατότητα μεταφοράς του συντελεστή δόμησης (Σ.Δ.) σε άλλο ακίνητο καθώς και σε περιοχές όπου ο Σ.Δ. είναι διαφορετικός για κάθε χρήση οικοπέδου, οπότε ως Σ.Α.Ο. λαμβάνεται ο μέσος όρος των Σ.Δ. όλων των χρήσεων. Ο εφαρμοζόμενος Σ.Δ. αποδεικνύεται με την προσκόμιση του φύλλου της Εφημερίδας της Κυβερνήσεως, στο οποίο έχει δημοσιευθεί το σχετικό Προεδρικό Διάταγμα ή η διοικητική πράξη ή με βεβαίωση της αρμόδιας Πολεοδομικής Υπηρεσίας ή με βεβαίωση αρμόδιου μηχανικού.
Όταν ακάλυπτο οικόπεδο βρίσκεται σε οικισμό προϋφιστάμενο του έτους 1923 ή πληθυσμού κάτω των 2.000 κατοίκων και έχει εμβαδόν μεγαλύτερο από το διπλάσιο του κατά κανόνα άρτιου οικοπέδου της περιοχής του, απαιτείται βεβαίωση της αρμόδιας Πολεοδομικής Υπηρεσίας ή του Δήμου ή της Κοινότητας ή βεβαίωση αρμόδιου μηχανικού, ότι δεν μπορεί να κατατμηθεί σε μικρότερα άρτια οικόπεδα. Τότε, ως Σ.Α.Ο. λαμβάνεται αυτός που αντιστοιχεί στη συνολική επιφάνεια του οικοπέδου. Σε περίπτωση που δεν προσκομισθεί η παραπάνω βεβαίωση, τότε ως Σ.Α.Ο. λαμβάνεται αυτός που αντιστοιχεί στην ελάχιστη επιφάνεια του κατά κανόνα άρτιου οικοπέδου της περιοχής.
Αν προσκομισθεί βεβαίωση της αρμόδιας Πολεοδομικής Υπηρεσίας ή του Δήμου ή της Κοινότητας ή βεβαίωση αρμόδιου μηχανικού, ότι μπορεί το οικόπεδο να κατατμηθεί σε μικρότερα άρτια οικόπεδα και ποιες είναι οι επιφάνειές τους, τότε ως Σ.Α.Ο. λαμβάνεται ο μέσος όρος των Σ.Α.Ο. που αντιστοιχούν στις επιφάνειες των επί μέρους άρτιων οικοπέδων, στα οποία μπορεί να κατατμηθεί η συνολική επιφάνεια του οικοπέδου.»
7) Στο τέλος της παρ. 6 του άρθρου 5 της ως άνω απόφασης μετά τις λέξεις «από την αρμόδια Πολεοδομική Υπηρεσία» προστίθενται οι λέξεις «ή από βεβαίωση αρμόδιου μηχανικού» και η παράγραφος διαμορφώνεται ως εξής:
«6. Συντελεστής Εκμετάλλευσης Ισογείου (Κ)
Ο συντελεστής εκμετάλλευσης ισογείου (Κ) λαμβάνεται από τον πίνακα ΙΙ των βιβλίων τιμών ανάλογα με τον συντελεστή αξιοποίησης οικοπέδου (Σ.Α.Ο.) και τον συντελεστή εμπορικότητας (ΣΕ) του οικοπέδου. Σε περίπτωση που ο Κ των πινάκων μειωμένος κατά ποσοστό δέκα τοις εκατό (10%) δεν μπορεί να πραγματοποιηθεί λόγω ειδικών συνθηκών (π.χ. σχήματος οικοπέδου, πρασιών, ή άλλων περιορισμών) τότε ως Κ λαμβάνεται το μέγιστο δυνάμενο να πραγματοποιηθεί ποσοστό κάλυψης ισογείου. Το ποσοστό αυτό βεβαιώνεται από την αρμόδια Πολεοδομική Υπηρεσία ή από βεβαίωση αρμόδιου μηχανικού.»
8) Η παρ. 11 του άρθρου 5 της ως άνω απόφασης αντικαθίσταται ως εξής:
«11. Επιφάνεια Οικοπέδου
Η επιφάνεια του οικοπέδου λαμβάνεται κατά τα ειδικότερα οριζόμενα στην παρ. 17 του άρθρου 2. Για τον υπολογισμό της αξίας του οικοπέδου διακρίνουμε τις ακόλουθες ειδικές περιπτώσεις:
α) Αν το οικόπεδο εντάχθηκε στο σχέδιο με βάση τις διατάξεις του ν.δ. της 17.7.1923 (Α’ 228) και δεν έχει συνταχθεί ακόμη η σχετική πράξη τακτοποίησης και αναλογισμού αποζημιώσεων, συμπληρώνεται χωριστό έντυπο για το απαλλοτριωτέο και χωριστό για το μη απαλλοτριωτέο τμήμα του οικοπέδου.
Απαιτείται προσκόμιση βεβαίωσης της αρμόδιας πολεοδομικής υπηρεσίας ή βεβαίωσης αρμόδιου μηχανικού, με την οποία να καθορίζονται οι επιφάνειες των απαλλοτριωτέων και μη απαλλοτριωτέων τμημάτων, όπως αυτές προκύπτουν με γραφικό υπολογισμό από τα σχετικά τοπογραφικά διαγράμματα.
β) Αν το οικόπεδο εντάχθηκε στο σχέδιο με βάση τις διατάξεις του ν. 1337/1983 (Α’ 33) με οφειλή εισφοράς σε γη και δεν έχει συνταχθεί ακόμη η σχετική πράξη εφαρμογής, απαιτείται βεβαίωση της αρμόδιας πολεοδομικής υπηρεσίας ή βεβαίωση αρμόδιου μηχανικού, που να αναφέρει την επιφάνεια της οφειλόμενης εισφοράς σε γη (Εεισφ.) και την απαλλοτριωτέα επιφάνεια (Εαπαλλ.), όπως προκύπτουν γραφικά από τα σχετικά τοπογραφικά διαγράμματα.
Η βεβαίωση αυτή μπορεί να προσκομίζεται στην αρμόδια ΔΟΥ, όταν συντρέχει αποδεδειγμένα αποχρών λόγος το αργότερο μέσα σε τρείς μήνες από την υποβολή της δήλωσης.
Στην περίπτωση αυτή εάν:
βα) Η Εεισφ. είναι μεγαλύτερη από την Εαπαλλ., ως επιφάνεια (Ε) του οικοπέδου λαμβάνεται η αρχική επι-φάνειά του (Εαρχ.), μειωμένη κατά την επιφάνεια της εισφοράς σε γη (Εεισφ.),
Δηλαδή: Ε = Εαρχ. – Εεισφ.
ββ) Η Εεισφ. είναι μικρότερη από την Εαπαλλ., χρησιμοποιείται χωριστό έντυπο για το μη απαλλοτριωτέο τμήμα του οικοπέδου, του οποίου η επιφάνεια είναι
Ε = Εαρχ. – Εαπαλλ.
και χωριστό έντυπο για το απαλλοτριωτέο τμήμα, του οποίου η επιφάνεια είναι
Ε = Εαπαλλ. – Εεισφ.
Εάν η επιφάνεια του οικοπέδου (Ε) που θα προκύψει από τους ανωτέρω υπολογισμούς είναι:
α) Μικρότερη από το κριτήριο βάθους (ΚΒ), λαμβάνεται υπόψη όλη η επιφάνεια του οικοπέδου.
β) Μεγαλύτερη από το κριτήριο βάθους (ΚΒ), ως επιφάνεια ΕΚΒ λαμβάνεται το άθροισμα του κριτηρίου βάθους (ΚΒ) και του λόγου του μισού της διαφοράς του κριτηρίου βάθους (ΚΒ) από την επιφάνεια (Ε),
9) Στο τελευταίο εδάφιο της περ. β της παρ. 12 του άρθρου 5 της ως άνω απόφασης αντικαθίστανται οι λέξεις «σχετικό έγγραφο θεωρημένο» με τις λέξεις «σχετική βεβαίωση» και μετά τις λέξεις «από την αρμόδια Πολεοδομική Υπηρεσία» προστίθενται οι λέξεις «ή από βεβαίωση αρμόδιου μηχανικού» και η παράγραφος διαμορφώνεται ως εξής:
«12. Συντελεστές Ειδικών Συνθηκών (Σ.Ειδ.Σ.)
Αν το οικόπεδο:
α) Δεν είναι οικοδομήσιμο και δεν μπορεί να τακτοποιηθεί ώστε να γίνει οικοδομήσιμο μετά τη σύνταξη και κύρωση της πράξης αναλογισμού ή πράξης εφαρμογής, τότε εφαρμόζεται συντελεστής 0,60.
Στην κατηγορία των οικοπέδων που δεν είναι οικοδομήσιμα και δεν μπορούν να τακτοποιηθούν υπάγονται τα τυφλά ή τα μη άρτια γενικά οικόπεδα, δηλαδή τα οικόπεδα που στερούνται του προσώπου ή του εμβαδού της αρτιότητας και δεν μπορούν να τακτοποιηθούν κατά οποιοδήποτε τρόπο αυτοτελώς, αλλά είναι αναγκαστικά προσκυρωτέα σε όμορες ιδιοκτησίες.
β) Δεν είναι οικοδομήσιμο, αλλά μπορεί να τακτοποιηθεί, ώστε να γίνει οικοδομήσιμο μετά τη σύνταξη και κύρωση της πράξης αναλογισμού ή πράξης εφαρμογής, εφαρμόζεται συντελεστής 0,80.
Στην κατηγορία των οικοπέδων που δεν είναι οικοδομήσιμα αλλά μπορούν να τακτοποιηθούν, ώστε να γίνουν οικοδομήσιμα, υπάγονται όλα τα οικόπεδα τα οποία εντάχθηκαν στο σχέδιο πόλεως αλλά δεν είναι άμεσα οικοδομήσιμα γιατί δεν έχει συνταχθεί και κυρωθεί η πράξη αναλογισμού ή πράξη εφαρμογής.
Στην ίδια κατηγορία υπάγονται και τα τυφλά οικόπεδα που μπορούν να καταστούν οικοδομήσιμα καθώς και οικόπεδα των οποίων η οικοδομησιμότητα ή μη, βεβαιώνεται μόνο μετά τη σύνταξη και κύρωση της πράξης τακτοποίησης.
Για να θεωρηθεί ότι ένα οικόπεδο ή τμήμα του δεν είναι οικοδομήσιμο και μπορεί ή δεν μπορεί να τακτοποιηθεί, απαιτείται σχετική βεβαίωση από την αρμόδια Πολεοδομική Υπηρεσία ή βεβαίωση αρμόδιου μηχανικού.
γ) Έχει κηρυχθεί απαλλοτριωτέο, κατά την έννοια της παρ. 22 του άρθρου 2, εφαρμόζεται συντελεστής 0,80.
Στην κατηγορία αυτή υπάγονται, τα οικόπεδα τα οποία υποχρεωτικά τίθενται σε
κοινή χρήση, όπως δρόμοι, πλατείες, χώροι πρασίνου ή προορίζονται για χώρους κοινής ωφέλειας.
δ) Τελεί υπό αναστολή οικοδομικών αδειών, η οποία δεν έχει αρθεί, εφαρμόζεται συντελεστής 0,90.
Η αναστολή οικοδομικών αδειών αποδεικνύεται από το σχετικό φύλλο της Εφημερίδας της Κυβερνήσεως στο οποίο έχει δημοσιευθεί το οικείο Προεδρικό Διάταγμα ή η απόφαση του αρμόδιου οργάνου.
ε) Είναι δεσμευμένο λόγω αρχαιολογικής έρευνας, εφαρμόζεται συντελεστής 0,70.
Δεσμευμένο λόγω αρχαιολογικής έρευνας θεωρείται το οικόπεδο του οποίου για αόριστο χρονικό διάστημα απαγορεύεται η οικοδομική αξιοποίηση. Απαιτείται βεβαίωση της αρμόδιας αρχής για την επιφάνεια του οικοπέδου που δεσμεύεται.
Σε όλες τις παραπάνω περιπτώσεις, αν τμήμα μόνο του οικοπέδου δεν είναι οικοδομήσιμο ή είναι απαλλοτριωμένο ή δεσμευμένο, ο υπολογισμός της αξίας γίνεται χωριστά για το τμήμα αυτό και χωριστά για το υπόλοιπο τμήμα του οικοπέδου. Κατά τον υπολογισμό της αξίας τα οικόπεδα ή τμήματα αυτών εξετάζονται αυτοτελώς και εφαρμόζονται όλοι οι συντελεστές που αντιστοιχούν σε αυτά εκτός του κριτηρίου βάθους. Ως Σ.Α.Ο. (όμως λαμβάνεται για όλα τα τμήματα αυτός που αντιστοιχεί στο ενιαίο οικόπεδο.
Σε οικόπεδα ή τμήματα οικοπέδων που δεν είναι οικοδομήσιμα και τα οποία συνενώνονται εκούσια με όμορα οικόπεδα (άρτια και οικοδομήσιμα ή μη), δεν εφαρμόζονται οι μειωτικοί συντελεστές των περιπτώσεων α και β. Εκούσια είναι η συνένωση όταν δεν γίνεται σε εκτέλεση πράξης αναλογισμού ή εφαρμογής κι όχι όταν η αποζημίωση καθορίζεται εξωδικαστικώς με συμβιβαστικό τρόπο.»
10) Στο τρίτο εδάφιο της περ. α της παρ. 14 του άρθρου 5 της ως άνω απόφασης μετά τις λέξεις «από την αρμόδια Πολεοδομική Υπηρεσία» προστίθενται οι λέξεις «ή με βεβαίωση αρμόδιου μηχανικού», στην περ. δ της αυτής παραγράφου προστίθεται τελευταίο εδάφιο και η παράγραφος διαμορφώνεται ως εξής:
«14. α) Στις παραπάνω περιπτώσεις της παρ. 13, στις αναγραφόμενες επιφάνειες υφιστάμενες ή μελλοντικές, πρέπει να συμπεριλαμβάνεται και η αναλογία τους επί των κοινοχρήστων χώρων.
Η επιφάνεια τυχόν υπάρχοντος ημιώροφου ή παταριού που είναι προσμετρημένη στο Σ.Δ. περιλαμβάνεται στην ένδειξη “Επιφάνεια ορόφου ή ορόφων που προσμετράται στο Σ.Δ.” ή “Επιφάνεια ορόφου ή ορόφων, που έχει προσμετρηθεί στο Σ.Δ.”, κατά περίπτωση. Η προσμέτρηση στο Σ.Δ. αποδεικνύεται με βεβαίωση από την αρμόδια Πολεοδομική Υπηρεσία ή με βεβαίωση αρμόδιου μηχανικού. Η τυχόν υπάρχουσα επιφάνεια παταριού που δεν είναι προσμετρημένη στο συντελεστή δόμησης (Σ.Δ.) δεν λαμβάνεται υπόψη, ενώ τυχόν μη προσμετρημένη στο Σ.Δ. επιφάνεια ημιώροφου περιλαμβάνεται στην ένδειξη “Επιφάνεια ορόφου ή ορόφων που δεν προσμετράται στο Σ.Δ.” ή “Επιφάνεια ορόφου ή ορόφων που δεν έχει προσμετρηθεί στο ΣΔ”, κατά περίπτωση. Δεν απαιτείται βεβαίωση, ότι η επιφάνεια ημιωρόφου δεν έχει προσμετρηθεί στο Σ.Δ. Σε περίπτωση υπολογισμού του συντελεστή ποσοστού αξίας οικοπέδου για κάθετη ιδιοκτησία, ως επιφάνεια οικοπέδου λαμβάνεται η επιφάνεια της κάθετης ιδιοκτησίας (Εκ).
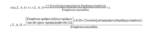
β) Ως Σ.Α.Ο. λαμβάνεται ο Σ.Α.Ο. των πινάκων τιμών. Εάν στο κτίριο υπάρχει υπόγειο ή άλλος όροφος που δεν έχει προσμετρηθεί στο συντελεστή δόμησης (Σ.Δ.) ως Σ.Α.Ο. λαμβάνεται το άθροισμα του Σ.Α.Ο. των πινάκων και του μισού της επιφάνειας του ορόφου ή των ορόφων που δεν έχουν προσμετρηθεί στο συντελεστή δόμησης προς την επιφάνεια του οικοπέδου, κατά τον ακόλουθο τύπο:
γ) Εάν έχει γίνει μεταφορά συντελεστή δόμησης (Σ.Δ.) σε συγκεκριμένο οικόπεδο (ωφελούμενο), ο παραπάνω Σ.Α.Ο* προσαυξάνεται κατά το λόγο της συνολικής μεταφερόμενης δομήσιμης επιφάνειας προς το εμβαδόν του ωφελούμενου οικοπέδου, κατά τον ακόλουθο τύπο:
δ) Ως Κ1 λαμβάνεται το ποσοστό κάλυψης του οικοπέδου που έχει πραγματοποιηθεί από επιφάνεια ισογείου προσμετρημένη στο Σ.Δ. ή αυτό που προκύπτει από την πράξη σύστασης οριζόντιας ιδιοκτησίας, κατά τον ακόλουθο τύπο:
Για τον υπολογισμό του Κ1, ως επιφάνεια ισογείου σε αυθαίρετο κτίσμα λογίζεται η κάλυψη ισογείου που έχει πραγματοποιηθεί.
Σε περίπτωση οικοδομών, που το ισόγειό τους είναι πυλωτή και εφόσον δεν υπάρχει τμήμα ισογείου προσμετρημένο στο Σ.Δ., ο συντελεστής Κ1 είναι ίσος με το μηδέν (0).»
11) Στο δεύτερο εδάφιο της περ. α της παρ. 4 του άρθρου 6 της ως άνω απόφασης μεταξύ των λέξεων «ή βεβαίωση» και «μηχανικού» η λέξη «διπλωματούχου» αντικαθίσταται από τη λέξη «αρμόδιου» και η παράγραφος διαμορφώνεται ως εξής:
«4. Συντελεστής θέσης
Η φορολογητέα αξία αποθήκης επηρεάζεται από τη θέση της και τον συντελεστή εμπορικότητας (Σ.Ε.) όπως αυτός έχει καθοριστεί στην πιο πάνω παρ. 3, ως ακολούθως:
Αν η αποθήκη βρίσκεται σε:
α) Ισόγειο κτιρίου επαγγελματικής στέγης ή κατοικίας και δεν είναι προσμετρημένη στο συντελεστή δόμησης (Σ.Δ.), εφαρμόζεται συντελεστής 0,30 x ΣΕ.
Απαιτείται η προσκόμιση βεβαίωσης της αρμόδιας πολεοδομικής υπηρεσίας ή βεβαίωση αρμόδιου μηχανικού ότι η αποθήκη δεν έχει προσμετρηθεί στο Σ.Δ.
Σε περίπτωση που η αποθήκη βρίσκεται:
i) στο ισόγειο και είναι προσμετρημένη στο Σ.Δ. και
ii) σε όροφο ή σε δώμα κτιρίου επαγγελματικής στέγης ή κατοικίας, θεωρείται χώρος κύριας χρήσης και ο υπολογισμός της αξίας της γίνεται με το αντίστοιχο έντυπο (1 ή 2).
β) Υπόγειο, κατά την έννοια της παρ. 6 του άρθρου 2 και έχει είσοδο από δρόμο, εφαρμόζεται συντελεστής 0,25 x ΣΕ.
γ) Υπόγειο και έχει είσοδο από ακάλυπτο χώρο του οικοπέδου ή αίθριο ή στοά, εφαρμόζεται συντελεστής 0,20 x ΣΕ.
δ) Υπόγειο και έχει είσοδο από την ισόγεια επαγγελματική στέγη, εφαρμόζεται συντελεστής 0,15 x ΣΕ
ε) Υπόγειο και έχει είσοδο αποκλειστικά από εσωτερικό χώρο του κτιρίου (κοινόχρηστο κλιμακοστάσιο, ισόγεια κατοικία), εφαρμόζεται συντελεστής 0,15.»
12) Στο δεύτερο εδάφιο της περ. α της παρ. 4 του άρθρου 7 της ως άνω απόφασης μεταξύ των λέξεων «ή βεβαίωση» και «μηχανικού» η λέξη «διπλωματούχου» αντικαθίσταται από τη λέξη «αρμόδιου» και η παράγραφος διαμορφώνεται ως εξής:
«4. Συντελεστής Θέσης
Η φορολογητέα αξία θέσης στάθμευσης αυτοκινήτου επηρεάζεται από τη θέση της στο κτίριο ή στο οικόπεδο, ως ακολούθως:
Αν η θέση στάθμευσης βρίσκεται:
α) Σε κλειστό υπόγειο, ισόγειο ή όροφο τότε, ανάλογα με τον Σ.Ε., για τον οποίο ισχύουν όσα αναφέρθηκαν στην παρ. 3 του ίδιου άρθρου, εφαρμόζονται οι παρακάτω συντελεστές:
Αν ο Σ.Ε. είναι:
Υπόγειο
Ισόγειο
Όροφος
α1) Ίσος με 1,00
0,20
0,30
0,25
α2) Μεγαλύτερος του 1,00 και μικρότερος ή ίσος με 2,00
0,25
0,35
0,30
α3) Μεγαλύτερος του 2,00 και μικρότερος ή ίσος με 3,00
0,30
0,40
0,35
α4) Μεγαλύτερος του 3,00
0,35
0,45
0,40
Σε περίπτωση χώρου στάθμευσης που βρίσκεται σε κλειστό ισόγειο ή όροφο, απαιτείται βεβαίωση από την αρμόδια Πολεοδομική Υπηρεσία ή βεβαίωση αρμόδιου μηχανικού αναφερόμενη στην οικοδομική άδεια ή την Τακτοποίηση Αυθαιρέτου της μεταβιβαζόμενης θέσης στάθμευσης, ότι δεν έχει προσμετρηθεί ο χώρος στο Συντελεστή Δόμησης (Σ.Δ). Αν έχει προσμετρηθεί στο Σ.Δ., ο χώρος λογίζεται ως επαγγελματική στέγη και ο υπολογισμός της αξίας του γίνεται με το έντυπο 2.
β) Στον ακάλυπτο χώρο του οικοπέδου ή σε δώμα (ασκεπές), εφαρμόζεται συντελεστής 0,10.
γ) Στην πυλωτή, εφαρμόζεται συντελεστής 0,15».
13) Η παρ. 6 του άρθρου 15 της ως άνω απόφασης αντικαθίσταται ως εξής:
Για τον προσδιορισμό της αξίας κτισμάτων επί των οποίων έχει συσταθεί δικαίωμα πραγματικής δουλείας ή περιορισμένης προσωπικής δουλείας, εφαρμόζονται οι διατάξεις της παρούσας με τη χρήση του αντίστοιχου εντύπου.
Για τον προσδιορισμό της αξίας οικοπέδου επί του οποίου έχει συσταθεί δικαίωμα πραγματικής δουλείας ή περιορισμένης προσωπικής δουλείας, εφαρμόζεται συντελεστής δέκα πέντε τοις εκατό (15%) επί της αξίας ισοδύναμης επιφάνειας οικοπέδου, που προσδιορίζεται σύμφωνα με τις διατάξεις της παρούσας.
Για τον προσδιορισμό της αξίας κοινόκτητων κύριων, βοηθητικών ή ειδικών χώρων κτισμάτων επί των οποίων έχει συσταθεί δικαίωμα αποκλειστικής χρήσης, εφαρμόζονται οι διατάξεις της παρούσας, με τη χρήση του αντίστοιχου φύλλου υπολογισμού της αξίας.
Για τον προσδιορισμό της αξίας επιφάνειας κοινόκτητου ασκεπούς ορόφου ή πυλωτής οικοδομής ή κοινόκτητου ακάλυπτου χώρου οικοπέδου επί της οποίας έχει συσταθεί δικαίωμα αποκλειστικής χρήσης, εφαρμόζεται συντελεστής δέκα πέντε τοις εκατό (15%) επί της αξίας ισοδύναμης επιφάνειας οικοπέδου.
Αν το δικαίωμα της πραγματικής δουλείας ή της περιορισμένης προσωπικής δουλείας ή της αποκλειστικής χρήσης, ανήκει σε δύο ή περισσότερες ιδιοκτησίες, τότε η αξία επιμερίζεται ανάλογα με τον αριθμό αυτών. Στις περιπτώσεις αυτές, εφαρμόζεται κατά περίπτωση και ο συντελεστής συνιδιοκτησίας.
14) Μετά το άρθρο 15 της ως άνω απόφασης, προστίθεται άρθρο 15α ως εξής:
Άρθρο 15α
Τα αναφερόμενα στην παρούσα εφαρμόζονται αναλόγως στις περιπτώσεις της περ. γ της παρ. 2 του άρθρου 2 του ν. 4062/2012 (Α’ 70).
Κατά τα λοιπά, ισχύει η 1067780/82/Γ0013/09.06.1994, ΠΟΛ.1149/1994 (Β’ 549) απόφαση.
Β. Την τροποποίηση της υπό στοιχεία 1129485/479/Γ0013/03.12.1996 (ΠΟΛ.1310/1996) απόφασης του Υπουργού Οικονομικών «Προσδιορισμός κατ’ άρθρο 41α του ν. 1249/1982 με αντικειμενικά κριτήρια, αξίας κτισμάτων ακινήτων, τα οποία βρίσκονται σε περιοχές όπου δεν ισχύει το σύστημα αντικειμενικού προσδιορισμού» (Β’ 1152), όπως ισχύει, ως εξής:
1) Η παρ. 4 του άρθρου 2 της ως άνω απόφασης αντικαθίσταται ως εξής:
«4. Συντελεστής παλαιότητας
Για τον προσδιορισμό της φορολογητέας αξίας ενός κτίσματος εφαρμόζεται συντελεστής, ανάλογα με την παλαιότητά του.
Για να εφαρμοστεί ο συντελεστής παλαιότητας πρέπει το κτίριο να είναι πλήρως αποπερατωμένο. Περίπτωση εφαρμογής ταυτόχρονα των συντελεστών αποπεράτωσης και παλαιότητας αποκλείεται, εκτός της περίπτωσης της προηγούμενης παραγράφου, κατά την οποία έχουμε κτίσμα ημιτελές αλλά ηλεκτροδοτημένο και άρα θεωρούμενο στο στάδιο αποπεράτωσης των δαπέδων.
Η παλαιότητα αρχίζει να υπολογίζεται μετά τη συμπλήρωση δύο ετών από την ημερομηνία έκδοσης της οικοδομικής άδειας ή την τελευταία αναθεώρησή της (π.χ. αν εκδόθηκε στις 30.9.1978, η παλαιότητα αρχίζει να υπολογίζεται από 30.9.1980) και εκφράζεται σε ακέραιο αριθμό ετών, με την παραδοχή ότι χρονικό διάστημα μικρότερο του εξαμήνου δεν λαμβάνεται υπόψη, ενώ μεγαλύτερο λογίζεται ως έτος. Αν δεν υπάρχει οικοδομική άδεια, η παλαιότητα υπολογίζεται από την χρονολογία κατασκευής, που αποδεικνύεται με οποιοδήποτε δημόσιο έγγραφο, όπως προγενέστερος τίτλος κτήσης, νομιμοποίηση αυθαιρέτου, έναρξη ηλεκτροδότησης.
Επίσης η παλαιότητα αποδεικνύεται και από την βεβαίωση περαίωσης της διαδικασίας υπαγωγής του ακινήτου στις ισχύουσες κατά την έκδοση της βεβαίωσης διατάξεις περί ρύθμισης αυθαιρέτων, όπως εκδίδεται από το σχετικό πληροφοριακό σύστημα του Υπουργείου Περιβάλλοντος και Ενέργειας, συνοδευόμενη από το αντίστοιχο φύλλο καταγραφής.
Όσον αφορά τις τακτοποιούμενες επιφάνειες ακινήτων, πέρα από τη βεβαίωση περαίωσης της διαδικασίας υπαγωγής του ακινήτου στις ισχύουσες κατά την έκδοση της βεβαίωσης διατάξεις περί ρύθμισης αυθαιρέτων, γίνονται επίσης δεκτά για την απόδειξη της παλαιότητας, (i) τα όμοιου χαρακτήρα εκδιδόμενα έντυπα από το σχετικό πληροφοριακό σύστημα του Υπουργείου Περιβάλλοντος και Ενέργειας των ν. 4014/2011, 4178/2013 και 4495/2017 της οριστικής υπαγωγής συνοδευόμενη από το αντίστοιχο φύλλο καταγραφής και (ii) το έντυπο που εκδίδεται από το σύστημα για τα νομίμως προϋφιστάμενα του 1955 κτίρια, όπως κατάσταση δήλωσης περαιωμένη, συνοδευόμενη από το αντίστοιχο φύλλο καταγραφής (εάν αυτό εκδίδεται). Για αυθαίρετες κατασκευές σε παραδοσιακό οικισμό του άρθρου 116 ν. 4495/2017, εφόσον (i) έχει καταβληθεί το 30% του ειδικού προστίμου και (ii) έχει εκδοθεί πιστοποιητικό πληρότητας ταυτότητας κτιρίου, ως χρόνος παλαιότητας του ακινήτου είναι αυτός που αναφέρεται στο φύλλο καταγραφής της δήλωσης ένταξης.
Στις περιπτώσεις των τριών προηγούμενων εδαφίων, για τον υπολογισμό της παλαιότητας λαμβάνεται υπόψη η καταληκτική ημερομηνία του διαστήματος που αναγράφεται στο πεδίο παλαιότητας του αντίστοιχου φύλλου καταγραφής.
Ειδικά για τις περιπτώσεις τακτοποίησης ημιυπαιθρίων χώρων και σοφιτών με το ν. 3843/2010, για την απόδειξη της παλαιότητας, γίνεται δεκτό το έντυπο που φέρει τις σχετικές σφραγίδες από το αρμόδιο πολεοδομικό γραφείο, το οποίο δεν εκδίδεται από κάποια πλατφόρμα του ΤΕΕ.
Άδειες αλλαγής μόνο της χρήσης του κτιρίου ή άδειες ανακαίνισης που δεν θίγουν τον φέροντα οργανισμό του κτιρίου δεν λαμβάνονται υπόψη για τον υπολογισμό της παλαιότητας. Σε περίπτωση που θίγεται ο φέρων οργανισμός του ακινήτου, η παλαιότητα υπολογίζεται δύο χρόνια μετά την ημερομηνία έκδοσης της σχετικής άδειας.
Σε περίπτωση επέκτασης υπάρχοντος κτίσματος η παλαιότητα υπολογίζεται χωριστά για κάθε τμήμα ανάλογα με τον χρόνο κατασκευής του, που αποδεικνύεται κατά τα ανωτέρω.»
2. Το τελευταίο εδάφιο της περ. α της παρ. 5 του άρθρου 2 της ως άνω απόφασης διαγράφεται και η περ. α διαμορφώνεται ως εξής:
«α) Για να θεωρηθεί ότι κτίριο ή τμήμα κτιρίου είναι απαλλοτριωτέο, απαιτείται πρόσφατο έγγραφο, από την αρχή που κήρυξε την απαλλοτρίωση από το οποίο να προκύπτει:
Ι) ‘Ότι έχει κηρυχθεί η απαλλοτρίωση (πράξη κήρυξης της απαλλοτρίωσης και Φ.Ε.Κ. στο οποίο έχει δημοσιευθεί)
ΙΙ) Ότι η απαλλοτρίωση δεν έχει ανακληθεί και
ΙΙΙ) Η επιφάνεια των κτισμάτων κατά το τμήμα που απαλλοτριώνεται.
Εάν απαλλοτριώνεται τμήμα του κτίσματος, ο υπολογισμός της αξίας γίνεται χωριστά για το απαλλοτριούμενο τμήμα και χωριστά για το υπόλοιπο.
Αν το εναπομένον τμήμα είναι μικρότερο του 50% της συνολικής επιφάνειας των κτισμάτων και μικρότερο των 50 τ.μ. ανά όροφο, εφαρμόζεται και γι’ αυτό ο συντελεστής του απαλλοτριωτέου.
3) Το πρώτο εδάφιο της περ. γ της παρ. 5 του άρθρου 2 της ως άνω απόφασης τροποποιείται και η περ. γ’ διαμορφώνεται ως εξής:
«γ) Κτίσμα ή τμήμα κτίσματος (αφορά και παλαιά ή ημι-κατεστραμμένα ή ακόμη και διατηρητέα) που στερείται στέγης, δε λαμβάνεται υπόψη κατά τον υπολογισμό της αξίας του ακινήτου, κατά την έκταση και τον όροφο που δεν έχει στέγη, εφόσον η αφαίρεση της στέγης οφείλεται σε καταστροφή και δεν περιλαμβάνεται στο πλαίσιο εργασιών επισκευής.
Εάν έχει εκδοθεί και προσκομίζεται άδεια κατεδάφισης κτισμάτων δεν λαμβάνεται υπόψη η αξία τους, εφόσον η κατεδάφιση πραγματοποιηθεί εντός έτους από την έκδοση της αδείας. Σε περίπτωση που δεν πραγματοποιηθεί η κατεδάφιση μέσα στην προθεσμία αυτή, υποβάλλεται συμπληρωματική δήλωση στην αρμόδια ΔΟΥ, εντός μηνός από τη λήξη της προθεσμίας, με την αξία των κτισμάτων που δεν έχουν κατεδαφιστεί υπολογιζόμενη σύμφωνα με τα ισχύοντα κατά το χρόνο υποβολής. Άλλως, η αρχική δήλωση του φορολογουμένου προς την αρμόδια ΔΟΥ θεωρείται ανακριβής.»
4) Στο άρθρο 12 προστίθεται παρ. 6 ως εξής:
6. Για τον προσδιορισμό της αξίας κτισμάτων επί των οποίων έχει συσταθεί δικαίωμα πραγματικής δουλείας ή περιορισμένης προσωπικής δουλείας, εφαρμόζονται οι διατάξεις της παρούσας με τη χρήση του αντίστοιχου εντύπου.
Για τον προσδιορισμό της αξίας κοινόκτητων κύριων, βοηθητικών ή ειδικών χώρων κτισμάτων επί των οποίων έχει συσταθεί δικαίωμα αποκλειστικής χρήσης, εφαρμόζονται οι διατάξεις της παρούσας, με τη χρήση του αντίστοιχου φύλλου υπολογισμού της αξίας.
Αν το δικαίωμα της πραγματικής δουλείας ή της περιορισμένης προσωπικής δουλείας ή της αποκλειστικής χρήσης, ανήκει σε δύο ή περισσότερες ιδιοκτησίες, τότε η αξία του κτίσματος επιμερίζεται ανάλογα με τον αριθμό αυτών. Στις περιπτώσεις αυτές, εφαρμόζεται κατά περίπτωση και ο συντελεστής συνιδιοκτησίας.
Κατά τα λοιπά, ισχύει η υπό στοιχεία 1129485/479/Γ0013/03.12.1996, ΠΟΛ.1310/1996 (Β’ 1152) απόφαση.
Γ. Την τροποποίηση της 1144814/26361/30.12.1998 (ΠΟΛ.1310/1998) απόφασης του Υπουργού Οικονομικών «Προσδιορισμός της αξίας γης εκτός σχεδίου πόλης και οικισμών που δεν έχουν ειδικούς όρους δόμησης με το σύστημα αντικειμενικού προσδιορισμού» (Β’ 1328),όπως ισχύει, ως εξής:
1) Στο άρθρο 2 προστίθεται παρ. 10 ως εξής:
10. Για τον προσδιορισμό της αξίας αγροτεμαχίου επί του οποίου έχει συσταθεί δικαίωμα πραγματικής δουλείας ή περιορισμένης προσωπικής δουλείας, εφαρμόζεται συντελεστής δέκα πέντε τοις εκατό (15%) επί της αξίας ισοδύναμης επιφάνειας αγροτεμαχίου που προσδιορίζεται σύμφωνα με τις διατάξεις της παρούσας.
Για τον προσδιορισμό της αξίας επιφάνειας κοινόκτητου ακάλυπτου χώρου αγροτεμαχίου επί της οποίας έχει συσταθεί δικαίωμα αποκλειστικής χρήσης, εφαρμόζεται συντελεστής δέκα πέντε τοις εκατό (15%) επί της αξίας ισοδύναμης επιφάνειας αγροτεμαχίου.
Αν το δικαίωμα της πραγματικής δουλείας ή της περιορισμένης προσωπικής δουλείας ή της αποκλειστικής χρήσης, ανήκει σε δύο ή περισσότερες ιδιοκτησίες, τότε η αξία επιμερίζεται ανάλογα με τον αριθμό αυτών. Στις περιπτώσεις αυτές, εφαρμόζεται κατά περίπτωση και ο συντελεστής συνιδιοκτησίας.
2) Στο δεύτερο εδάφιο της υποπερ. Γ2 της περ. Γ της παρ. 1 του άρθρου 2 της ως άνω απόφασης αντικαθίστανται οι λέξεις «με βεβαίωση μηχανικού θεωρημένη από την αρμόδια πολεοδομική Υπηρεσία» με τις λέξεις «με βεβαίωση της αρμόδιας Πολεοδομικής Υπηρεσίας ή με βεβαίωση αρμόδιου μηχανικού» και διαμορφώνεται ως εξής:
«Γ2) Εκτός Γενικών Πολεοδομικών Σχεδίων (Γ.Π.Σ.) και οικισμών για τους οποίους δεν έχουν ορισθεί όροι δόμησης αλλά έχουν πρόσωπο είτε σε Εθνική ή Επαρχιακή οδό, είτε σε άλλη οδό για την οποία έχει ορισθεί Ε.Β.Α. ή είναι σε ζώνη πλάτους μέχρι και 800μ. από τη θάλασσα, εκτός αν στις πιο πάνω περιπτώσεις δεν μπορεί να πραγματοποιηθεί η προβλεπόμενη από τις πολεοδομικές διατάξεις δόμηση εν όλω ή εν μέρει, λόγω απαγόρευσης οποιασδήποτε δόμησης σε ολόκληρη την εδαφική έκταση ή σε τμήμα της, οπότε η Αξία Δυνατότητας περαιτέρω αξιοποίησης υπολογίζεται για επιφάνεια εδαφικής έκτασης ανάλογης με το ποσοστό της δόμησης που μπορεί να πραγματοποιηθεί.
Η αδυναμία δόμησης, εν όλω ή εν μέρει, καθώς και το σχετικό ποσοστό της δόμησης που μπορεί να πραγματοποιηθεί, αποδεικνύονται με βεβαίωση της αρμόδιας Πολεοδομικής Υπηρεσίας ή με βεβαίωση αρμόδιου μηχανικού.
Το παραπάνω άθροισμα πολλαπλασιάζεται επί ορισμένους αυξομειωτικούς συντελεστές, σε περίπτωση που συντρέχει κάποιος από τους παρακάτω παράγοντες:
α. Εάν υπάρχει συνιδιοκτησία, εφαρμόζεται συντελεστής 0,90.
Ο συντελεστής αυτός εφαρμόζεται αν η εδαφική έκταση ανήκει κατά πλήρη ή ψιλή κυριότητα σε περισσότερα από ένα πρόσωπα. Η συνιδιοκτησία πρέπει να υπάρχει στο πρόσωπο του υπόχρεου σε φόρο. Δεν εφαρμόζεται όταν ο υπόχρεος είναι ή γίνεται κύριος ολόκληρης της έκτασης, καθώς και σε περίπτωση διαχωρισμού της επικαρπίας από την ψιλή κυριότητα.
β. Εάν η εδαφική έκταση έχει πρόσωπο σε οδό:
β1) Εθνική ή Επαρχιακή, εφαρμόζεται συντελεστής 1,30.
β2) Δημοτική ή Κοινοτική ή κοινόχρηστο χώρο αιγιαλού ή παραλίας, εφαρμόζεται συντελεστής 1,10.
β3) Αγροτική ή ιδιωτική ή κοινόχρηστο χώρο εκτός αιγιαλού και παραλίας, εφαρμόζεται συντελεστής 1,00.
Σε περίπτωση που η εδαφική έκταση δεν έχει πρόσωπο σε οδό ή κοινόχρηστο χώρο (δηλαδή είναι τυφλή), εφαρμόζεται συντελεστής 0,90.
γ. Εάν η εδαφική έκταση απέχει από τη θάλασσα απόσταση:
γ1: Μέχρι και 100 μ., εφαρμόζεται συντελεστής 1,80.
γ2: Πάνω από 100 μ. μέχρι και 200 μ., εφαρμόζεται συντελεστής 1,50.
γ3: Πάνω από 200 μ. μέχρι και 500 μ., εφαρμόζεται συντελεστής 1,30.
γ4: Πάνω από 500 μ. μέχρι και 800 μ., εφαρμόζεται συντελεστής 1,20.
Η απόσταση από τη θάλασσα είναι η ελάχιστη ευθεία οριζόντια απόσταση ανάμεσα στην εδαφική έκταση και στην γραμμή αιγιαλού, δηλαδή η απόσταση του πλησιέστερου σημείου του γηπέδου προς και από το όριο του χειμέριου κύματος, είτε αυτό έχει χαραχθεί επίσημα είτε όχι. Την απόσταση αυτή μπορεί ο δηλών να διαπιστώσει από το τυχόν υπάρχον τοπογραφικό της εδαφικής του έκτασης ή με την πραγματοποίηση μέτρησης. Σε κάθε περίπτωση η δήλωση της απόστασης γίνεται χωρίς βεβαίωση των Αρχών, αλλά με ευθύνη του δηλούντος.
δ. Εάν η εδαφική έκταση είναι απαλλοτριωτέα εφαρμόζεται συντελεστής 0,50.
Για να θεωρηθεί απαλλοτριωτέα η εδαφική έκταση, απαιτείται πρόσφατο έγγραφο της Αρχής που κήρυξε την απαλλοτρίωση από το οποίο να προκύπτει ότι έχει κηρυχθεί η απαλλοτρίωση, το Φ.Ε.Κ. στο οποίο έχει δημοσιευθεί, ότι δεν έχει ανακληθεί και η επιφάνεια της απαλλοτριωτέας εδαφικής έκτασης. Αν η απαλλοτρίωση αφορά τμήμα της εδαφικής έκτασης, τότε ο μειωτικός συντελεστής εφαρμόζεται μόνο για το υπό απαλλοτρίωση τμήμα, του οποίου η αξία υπολογίζεται χωριστά.»
Διαβάστε ακόμη
Ενέργεια: Ανησυχία για το χειμερινό ράλι στο ρεύμα, καπέλο 40% μέσα σε τρεις μέρες
Η επόμενη μέρα των ελληνικών τραπεζών: Πώς τη διαμορφώνουν οι Ελληνες τραπεζίτες
Για όλες τις υπόλοιπες ειδήσεις της επικαιρότητας μπορείτε να επισκεφτείτε το Πρώτο Θέμα
